中商情报网讯:激光是20世纪以来继核能、电脑、半导体之后,人类的又一重大发明,被称为“最快的刀”、“最准的尺”、“最亮的光”。近年来,激光在我国制造业尤其是装备制造业中的应用比例不断提升,相应的全球激光销售重点区域转移到了中国。
作为我国制造业转型升级的关键技术之一,激光产业在政策的支持下蓬勃发展。中商产业研究院发布的《2022-2027年中国激光产业发展趋势分析及投资风险预测报告》显示,2022年中国激光产业整体市场规模已达2186亿元,星空体育网站入口官网手机版同比增加6.4%,2023年约为2435亿元。中商产业研究院分析师预测,2024年激光产业整体市场规模将进一步增长至2650亿元。
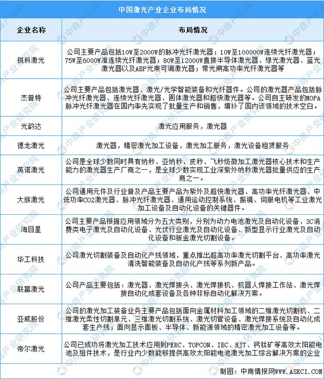
目前,中国多家企业布局激光产业。激光器代表企业包括锐科激光、杰普特、光韵达,激光设备代表企业包括大族激光、海目星、华工科技。具体如图所示:
更多资料请参考中商产业研究院发布的《中国激光行业市场前景及投资机会研究报告》,同时中商产业研究院还提供产业大数据、产业情报、行业研究报告、行业白皮书、行业地位证明、商业计划书、可行性研究报告、园区产业规划、产业链招商图谱、产业招商指引、产业链招商考察&推介会等咨询服务。
特别声明:以上内容(如有图片或视频亦包括在内)为自媒体平台“网易号”用户上传并发布,本平台仅提供信息存储服务。
30万级的玛莎拉蒂,星空体育网站入口官网手机版两天被抢光!经销商称“6点下班,被客户堵到9点”,知情人士:这批车卖一辆亏一辆,不降价也不行
FIFA官宣!2025年度最佳球员将诞生:38球17助连夺5冠!实至名归
狼狈的4-4!曼联2次险遭读秒绝杀+2100万门神救主 阿莫林变阵失败
《人类一败涂地》全球销量正式突破5800万套,以惊人的成绩再次刷新纪录!
微星MEG X870E GODLIKE X超神十周年限量版主板上市,8888元
HTC首款AI智能眼镜VIVE Eagle登陆香港市场,定价5999港币
